


|
单细胞测序技术服务 靶向单细胞测序(lncRNA&mRNA) 单细胞测序 |
|
生物分子凝聚体研究 HyPro靶RNA临近标记技术 |
|
NGS测序技术服务 环状DNA测序(eccDNA测序) |
|
Ribo-seq Ribo seq(ribosome profiling) |
核糖体-新生肽链复合物(RNC) RNC联合 hjc黄金城芯片 RNC联合 lncRNA芯片 RNC-seq |
|
蛋白表达定量 DIA定量蛋白质组学 Label free非标定量 |
东方肝胆外科医院王红阳院士团队长期从事肝癌的基础与临床研究工作。近期,该团队利用Arraystar Human hjc黄金城 芯片、mRNA表达谱芯片和miRNA表达谱芯片对早期肝癌组织和邻近正常组织的hjc黄金城, mRNA和miRNA进行了全面的差异表达分析。研究发现,hjc黄金城-CDYL(以下称circ-CDYL)在肝癌早期表达水平显著上调,可促进EPCAM阳性的肝癌起始细胞比例上升。Circ-CDYL 顺利获得吸附miR-892a和miR-328-3p,调节肝癌来源生长因子HDGF和缺氧诱导因子天冬酰胺羟化酶HIF1AN的表达,形成了以Circ-CDYL为核心的ceRNA调控网络。进一步的机制研究发现, HDGF下游的PI3K-AKT-mTORC1/β-catenin信号通路和HIF1AN下游的NOTCH2信号通路被调节,导致致癌蛋白MYC和SURVIVIN表达上调,从而促进了早期肝癌的发生开展进程。干扰Circ-CDYL表达,同时联合使用靶向PI3K 和HIF1AN分子的抑制剂wortmannin和NOD,可高效抑制肝癌细胞的生长。临床样本分析发现,Circ-CDYL或Circ-CDYL联合HDGF和HIF1AN,均可作为区分早期肝癌的独立标志物。该研究发表在肝脏病学领域权威期刊Hepatology(IF:14.079)上(hjc黄金城, mRNA与miRNA芯片实验均由hjc黄金城生物给予技术服务)。
研究背景
肝癌是一类病情开展迅速的恶性肿瘤,近年来发生率和死亡率不断攀升。由于缺乏有效的早期诊断标志物和治疗靶点,许多患者不能被及时发现和治疗,三分之二的肝癌患者确诊时已处于中晚期。因此,寻找特异性的诊断标志物和治疗靶点显得十分迫切和必要。现在大部分肝癌研究都集中在肝癌的中晚期阶段,而对肝癌早期的情况知之甚少。
越来越多的证据表明,非编码RNA在人体中具有广泛的生理病理作用。hjc黄金城是一类异常稳定的非编码RNA分子,其已知的功能包括吸附miRNA或蛋白,调节转录和剪接过程,以及翻译短肽,是一种极具潜力的分子标志物和治疗靶点。然而,现在大多数hjc黄金城的分子和生物学功能处于未知状态。
研究思路
作者第一时间顺利获得Arraystar Human hjc黄金城芯片、Agilent全基因表达谱芯片、Exiqon human microRNA 芯片分析了早期肝癌组织和邻近正常组织的hjc黄金城,mRNA 和miRNA表达谱,发现有92个hjc黄金城表达上调,85个hjc黄金城表达下调;9470个mRNA表达上调,10765个mRNA表达下调;310个miRNA表达上调,142个miRNA表达下调。为了进一步研究hjc黄金城,miRNA和mRNA之间的相互作用,作者进行了RNA互作网络分析,并基于ceRNA调控特点,依据三个标准进行了筛选:1)候选hjc黄金城和mRNA具有共同的miRNA作用元件(MRE);2)候选hjc黄金城和mRNA在肝癌组织和正常组织中的变化趋势一致;3)排除由差异表达miRNA所介导的互作网络。筛选得到了126个共同上调的hjc黄金城-mRNA对和74个共同下调的hjc黄金城-mRNA对。作者最终挑选了在早期肝癌组织中上调最显著的Circ-CDYL进行下一步研究,Circ-CDYL 顺利获得吸附miR-892a和miR-328-3p,调控肝癌来源生长因子HDGF和缺氧诱导因子天冬酰胺羟化酶HIF1AN的表达。随后作者使用qRT-PCR技术对Circ-CDYL、HDGF和HIF1AN在肝癌早期组织(0和A期)和肝癌晚期组织(B和C期)进行了验证,结果与芯片结果一致。一代测序结果证实了Circ-CDYL来源于基因CDYL的2号外显子,核质分离实验则表明Circ-CDYL在细胞核和细胞浆中均有表达,但主要位于细胞浆中,提示Circ-CDYL可能作为ceRNA发挥功能。
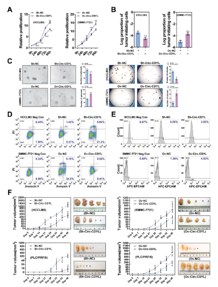
接下来作者对Circ-CDYL的生理功能进行了探索,体外敲低和过表达实验表明,Circ-CDYL可促进癌症细胞增殖(CCK8细胞增殖实验),提升肝癌启动细胞(T-ICs)和EPCAM+ T-ICs细胞的比例(FACS),促进肿瘤成球生长(肿瘤成球实验),增强癌细胞对化疗药的耐受性(FACS检测细胞凋亡)和癌症细胞在小鼠体内的成瘤能力(小鼠肿瘤移植模型)。
然后,作者对Circ-CDYL的作用机制进行了探讨。lucifearse报告基因实验、miRNA pull-down实验、结合位点阻断实验证实HDGF和HIF1AN的3’UTR区分别含有miR-892a作用元件和miR-328-3p作用元件,然而miRNA和靶向mRNA之间不存在负相关关系。相反,Pearson相关性分析、Circ-CDYL敲低和过表达实验、HDGF和HIF1AN干扰实验、FISH共定位实验、结合位点阻断实验结果表明,Circ-CDYL顺利获得ceRNA机制调控HDGF和HIF1AN的表达,该机制依赖于miR-892a和miR-328-3p。进一步的下游信号通路研究显示,Circ-CDYL上调HDGF 和HIF1AN表达,分别激活PI3K-AKT-mTORC1/β-catenin信号通路和抑制HIF1AN下游的NOTCH2信号通路,增强了致癌蛋白MYC和SURVIVIN表达,从而促进早期肝癌的发生开展。
最后,作者探索了Circ-CDYL在肝癌临床治疗和诊断上的潜在应用价值。使用PI3K抑制剂wortmannin或者HIF1AN抑制剂NOD处理,可以阻断由Circ-CDYL引起的MYC和SURVIVIN表达上调,而且两种抑制剂联合使用效果最佳。并且,如果在使用两种抑制剂的同时,干扰Circ-CDY表达,可以最大程度的抑制MYC和SURVIVIN表达,有效降低EPCAM+ T-ICs 的比例,实现对肝癌细胞生长和增殖的最佳抑制效果。在肝癌早期诊断方面,ROC分析显示,Circ-CDYL、HDGF或HIF1AN三个分子分别呈现出良好的灵敏度和特异性,而且三种分子联用效果最佳,其灵敏性高达75.36%和特异性高达66.67%。
技术路线
结果展示
图1. Arraystar Human hjc黄金城芯片、mRNA表达谱芯片和miRNA表达谱芯片筛选出了一个在肝癌早期高表达的cirRNA Circ-CDYL以及由Circ-CDYL驱动的ceRNA网络, 并顺利获得qRT-PCR和一代测序进行了表达和序列验证。
图2. Circ-CDYL的功能试验结果。Circ-CDYL可促进癌症细胞增殖(A),提升肝癌启动细胞(T-ICs)和EPCAM+ T-ICs细胞的比例(B和E),促进肿瘤成球生长(C),增强癌细胞对化疗药的耐受性(D)和癌症细胞在小鼠体内的成瘤能力(F)。
图3. 干扰Circ-CDYL表达,同时联合使用靶向PI3K 和HIF1AN分子的抑制剂wortmannin和NOD,具有抑制肝癌细胞生长的最佳效果。
图4. Circ-CDYL 联合 HDGF、HIF1AN分子在早期肝癌诊断上具有极高的灵敏度和特异性。
研究意义
本研究顺利获得Arraystar Human hjc黄金城芯片、mRNA表达谱芯片和miRNA表达谱芯片筛选出了一个在肝癌早期高表达的cirRNA Circ-CDYL以及由Circ-CDYL驱动的ceRNA网络。Circ-CDYL 顺利获得吸附miR-892a和miR-328-3p,促进肝癌来源生长因子HDGF和缺氧诱导因子天冬酰胺羟化酶HIF1AN的表达,激活HDGF下游的PI3K-AKT-mTORC1/β-catenin信号通路和抑制HIF1AN下游的NOTCH2信号通路,上调致癌蛋白MYC和SURVIVIN,从而促进早期肝癌的发生开展进程。重要的是,本研究在肝癌早期诊断和治疗上给予了极有价值的线索。干扰Circ-CDYL表达,同时联合使用靶向PI3K 和HIF1AN分子的抑制剂wortmannin和NOD,可高效抑制肝癌细胞的生长。Circ-CDYL、HDGF和HIF1AN三分子联用在诊断早期肝癌上呈现出了极高的灵敏度和特异性。
通讯作者介绍
本文的通讯作者是东方肝胆外科医院、国家肝癌科学中心王红阳教授。王红阳教授是我国肿瘤学、分子生物学著名专家,是教育部长江特聘教授、中国工程院院士。现任国家肝癌科学中心主任、国际合作生物信号转导研究中心主任。中国抗癌协会副理事长,中国医师协会精准医学专业委员会主任委员。王红阳教授长期从事肿瘤的基础与临床研究,对肿瘤的信号网络调控、肝癌新分子标志物鉴定及应用等有重要建树。在国际有影响的主流期刊发表论文200余篇;近五年申报发明专利28项,已获授权12项(国际专利2项),主持研发的Glypican-3肝癌检测诊断试剂盒取得国家食品药品监督管理总局(CFDA)颁发的三类医疗器械注册证(是我国第一个以具有完全自主产权的单克隆抗体为基础研发获批的试剂盒)。
李亮副研究员为本文共同通讯作者,第一作者是课题组危晏平硕士。在王红阳院士的带领下,该课题组长期关注早期肝癌的诊断及非编码RNA调控,相关系列研究成果发表在Gut, Hepatology, Cancer letters,Faseb journal等期刊上。
原文链接
A Noncoding Regulatory RNAs Network Driven by Circ‐CDYL Acts Specifically in the Early Stages Hepatocellular Carcinoma