


|
基因芯片技术服务 DNA甲基化芯片 DNA羟甲基化芯片 ChIP-chip |
NGS测序技术服务 DNA甲基化测序 DNA羟甲基化测序 染色质免疫共沉淀测序 |
PCR技术服务 MeDIP-qPCR hMeDIP-qPCR ChIP-qPCR |
|
蛋白相对定量 TMT标记定量技术 非标定量技术 |
蛋白修饰 TMT标记定量磷酸化 非标定量磷酸化 |
RNA/蛋白-蛋白相互作用 RNA-蛋白相互作用 蛋白-蛋白相互作用 |
相关服务
tRF&tiRNA测序 nrStar™ ncRNA PCR芯片 NuRNA™ mRNA PCR芯片相关产品
nrStar™ Human tRNA Repertoire PCR芯片 NuRNA™ tRNA Modification Enzymes PCR芯片 nrStar™ Human tRF&tiRNA PCR芯片 rtStar™ Pre-designed tRNA Primer Sets rtStar™ tRF&tiRNA Pretreatment Kit rtStar™ Pre-designed tRF&tiRNA Primer Sets rtStar™ First-Strand cDNA Synthesis Products相关资源
转运RNA(tRNA)是一类广泛存在于生物体内,在肽链合成中负责氨基酸转运的非编码小RNA分子。最新研究表明,tRNA除参与肽链合成外,还参与多种生理病理学过程[1] 。不同机体组织与细胞的转录组存在明显差异,且不同mRNA的密码子使用偏好性不同,使得所需的tRNA库存在显著差异。tRNA库与转录组密码子的匹配度影响着翻译效率和准确性[2-4]。增殖[5]、分化[5, 6]和凋亡[7]等细胞生理状态都受到tRNA库变化的影响。再者,许多研究表明tRNA库在肿瘤[5, 8-12]、Ⅱ型糖尿病[13]、亨廷顿舞蹈症[14]以及病毒感染[15]等疾病的发生开展中起着重要的调控作用。tRNA具有丰富的转录后修饰,这些修饰为tRNA功能发挥所必须,然而却不利于tRNA测序文库的构建。此外,tRNA的3'端需与氨基酸偶联方能参与蛋白翻译,然而这些氨酰基末端会阻碍测序接头的连接。为了取得真实可靠的tRNA测序结果,hjc黄金城生物采用由Arraystar公司开发的tRNA测序流程,很好的解决了tRNA测序文库构建中的问题(图1),并且给予完整的数据分析报告。
hjc黄金城生物基于Illumina高通量测序平台,为您给予一站式tRNA测序服务,您只需要给予保存完好的total RNA、组织或者细胞样本,hjc黄金城的技术人员即可为您完成全部实验操作,包括文库构建、高通量测序和数据分析,并且给予直接可用的数据报告及Paper级结果图表。
|
参考文献 |
● 有效的去除了tRNA的内部修饰与末端修饰,使得tRNA-seq达到了前所未有的检测效率与精确度
● 优良的tRNA测序方法学,严格的质控过程
● 全面的tRNA转录组参考库,综合了所有的权威数据库
● 详尽的tRNA注释信息与生物信息学分析
● 可直接用于文章发表的高质量图片
● 无缝链接hjc黄金城生物给予的其它tRNA分析服务平台,包括tRF&tiRNA-seq, tRF&tiRNA PCR array, tRNA Repertoire PCR array, tRNA Modification Enzymes PCR Array与LC-MS based tRNA Mod-ification analysis.
hjc黄金城生物数据分析结果展示
1.基本数据分析结果展示
1.1 tRNA表达定量
hjc黄金城生物利用Arraystar独有的tRNA数据分析流程,给予信息全面的数据集(图2)。除各tRNA表达量外,还额外给予有tRNA二级结构及密码子位置等相关信息,更好地为客户后续科研助力。
图2:全面的tRNA测序结果数据集
1.2 tRNA差异表达分析
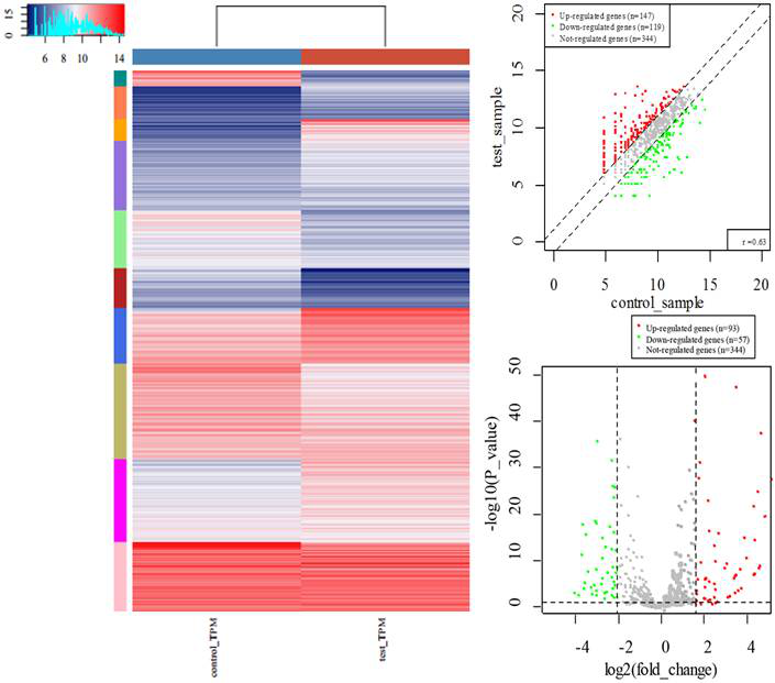
分析tRNA表达谱,挖掘差异表达tRNA分子;顺利获得Heatmap、Scatter Diagram、Volcano Plot等统计图形能够清晰明确的展示样本之间的tRNA表达差异性(图3)。
图3:tRNA差异表达Heatmap、Scatter Diagram和Volcano Plot。
2.特色数据展示
2.1各反密码子tRNA表达量
密码子的不同影响着mRNA的翻译效率和稳定性,分析每个反密码子的表达量对于蛋白谱研究具有更好的指导意义。
图4:反密码子tRNA表达量分析